教学科研

教学科研

当前位置是: 首页 -> 综合板块 -> 教学科研 -> 正文

祝贺!3项重点课题立项!

来源: 科研处 作者: 无 发布时间: 2022-10-10 浏览次数:

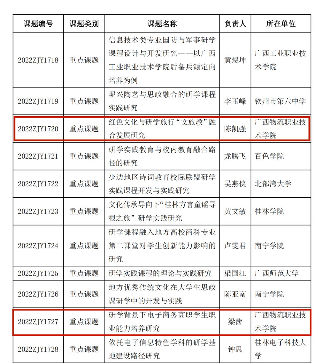
  根据《广西教育科学规划领导小组关于公布广西教育科学“十四五”规划2022年度研学实践教育与劳动教育专项课题立项的通知》(桂教科学〔2022〕30号),设立2022年度研学实践教育与劳动教育专项课题535项,其中研学实践教育重点课题80项、一般课题99项,劳动教育重点课题86项,一般课题270项。pp电子申报的5项课题均喜获立项,其中陈凯强、梁茜两位老师主持的课题喜获研学实践教育重点课题立项,雷承春老师主持的课题喜获劳动教育重点课题立项,温承钦、张帆两位老师主持的课题喜获劳动教育一般课题立项。

       

 

  近期pp电子科研立项喜报频传,既彰显了学校的科研实力和水平,也极大地鼓舞了学校教师投身科研工作的热情。今后,学校将持续加大科研培训力度,加强课题申报管理,完善课题评审工作,提高科研成果水平,为培育更高级别的科研课题储备能量!